郑州
请登录
免费注册
搜商品
搜店铺
珠江钢琴
舞台灯光
音响
我的购物车
0
购物车中还没有商品,赶紧选购吧!
全部商品分类
乐器|配件
键盘乐器
拨弦乐器
音响|调音台|功放|音箱
音箱
功放
麦克风|耳机|话放|耳放
麦克风
耳机
会议|广播|视频
会议
广播
酒吧|KTV|影音
KTV点歌机
KTV触摸屏
舞台设备|舞台灯光
调光设备
舞台幕布
戏剧用品
戏曲道具
头面|头饰|头花
首页
秒杀
预售
团购
戏剧用品
发现好货
品牌专区
神州订戏
优惠券
积分商城
乐器|配件
键盘乐器
拨弦乐器
打击乐器
乐器配件
吹奏乐器
弓弦乐器
键盘乐器
电子琴
电钢琴
钢琴
电钢琴
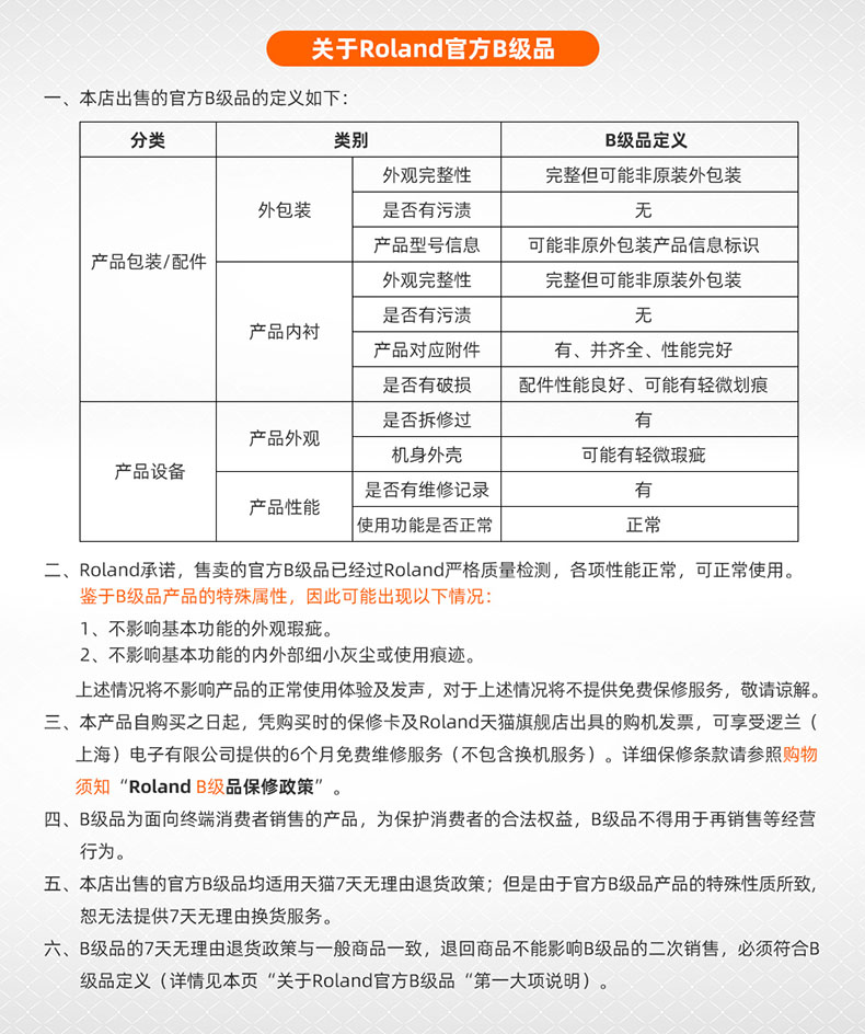
【B级】Roland罗兰 RP501R电钢琴 88键重锤幼师智能数码立式钢琴
条形条码:
对比
收藏 (
)
分享
举报
【B级】Roland罗兰 RP501R电钢琴 88键重锤幼师智能数码立式钢琴
商 城 价
降价通知
累计评价
0
累计销量
0
手机购买
配送
郑州市
至
服务
神州商城在线自营
发货并提供售后服务。
可用积分
可用
0
承诺
正品
包退
闪速
套餐
RP501R 黑色+琴架+三踏板
数量
库存
个
立即购买
加入购物车
神州商城在线自营
店内客服
客服1
相关分类
合成器
管风琴
手风琴
电子琴
电钢琴
钢琴
同类其他品牌
Casio/卡西欧
Medeli/美得理
Ringway/吟飞
Yamaha/雅马哈
Amason/艾茉森
Roland/罗兰
HAILUN/海伦
Echo/爱尔科
YOUNG CHANG/英昌
KAWAI/卡瓦依
MIDWAY/美德威
雅马哈(YAMAHA)
卡西欧(CASIO)
吟飞(Ringway)
新品
推荐
热销
1
2
3
Audio Technica/铁三角 ATH-CKB50 平衡动铁入耳式音乐耳机
¥
299.00
Shure/舒尔 PGA56LC动圈军鼓通鼓话筒录制舞台演出专业品质麦克风
¥
487.00
Shure/舒尔 PGADRUMKIT4鼓用话筒套装 专业底鼓军鼓通鼓表演录音
¥
1894.00
1
2
3
K歌入门必备款KTV音箱BMB CSN-500一对
¥
3800.00
中原戏装京剧戏剧戏曲服装女小姐花旦角高档仿手绣鱼鳞裙软绉腰包
¥
410.00
张家港红叶电动投影幕100寸16:9白塑白玻纤灰玻纤豪华吸顶天花幕
¥
5180.00
1
2
3
K歌入门必备款KTV音箱BMB CSN-500一对
¥
3800.00
Audio Technica/铁三角 ATH-IM04 四单元动铁旗舰级监听入耳耳机
¥
2580.00
Shure/舒尔 PGA52LC动圈底鼓话筒 专业底鼓 低频乐器现场演出录音
¥
867.00
最近浏览
清空
Audio Technica/铁三角 ATH-EQ500 便携后挂运动耳挂式耳机
¥
179.00
中原戏装戏曲豫剧花木兰头盔京川剧变脸头盔帽子刘大哥讲话木兰盔
¥
88.00
张家港红叶电动投影幕壁挂支架A型支架 墙支架 侧挂支架
¥
45.00
中原戏装京剧越剧黄梅戏曲化妆用品花旦彩妆旦角眼线纸卷眉笔套装
¥
29.90
中原戏装大列子京剧戏曲戏剧古装舞台演出用品戏帽武生将军大额子
¥
90.00
商品详情
规格参数
用户评论(
0
)
网友讨论圈
手机购买
加入购物车
价格:
套餐:
RP501R 黑色+琴架+三踏板
数量:
库存
个
确定
取消
商品详情
商品名称:【B级】Roland罗兰 RP501R电钢琴 88键重锤幼师智能数码立式钢琴
商品编号:SZZX008182
店铺:
神州商城在线自营
适用对象:家庭教学
键盘数: 88键
复音数:128个
键盘类型:全配重键盘
音色数:201种以上
型号:(B)RP501R
品牌: Roland/罗兰
踏板数:3个
更多参数>>
规格参数
商品属性
适用对象
家庭教学
键盘数
88键
复音数
128个
键盘类型
全配重键盘
音色数
201种以上
型号
(B)RP501R
品牌
Roland/罗兰
踏板数
3个
评论晒单
全部
(0)
好评
(0)
中评
(0)
差评
(0)
100
好评率
%
此商品还没有设置买家印象,陪我一起等下嘛
暂无评价
网友讨论圈
全部帖子(0)
晒单帖(0)
讨论帖(0)
问答帖(0)
圈子帖(0)
一旦商品在30日内降价,您将收到邮件、短信和手机推送消息!通过手机客户端消息提醒,购买更便捷~
*
价格低于:
时,通知我
*
手机号码:
*
邮箱地址:
提示
X
去付款
继续购物
对比栏
1
您还可以继续添加
2
您还可以继续添加
3
您还可以继续添加
4
您还可以继续添加
清空对比栏
隐藏
用户名:暂无
级 别:暂无
我的订单
我的收藏
购物车
0
我的订单
优惠券
我的资产
我的足迹
我的收藏
邮箱订阅
客服中心
订阅
退订
评论晒单